Individual Client
Institutional Client
Overseas Broker
What We Do
Management
Corporate Responsibility
Company News
Contact us
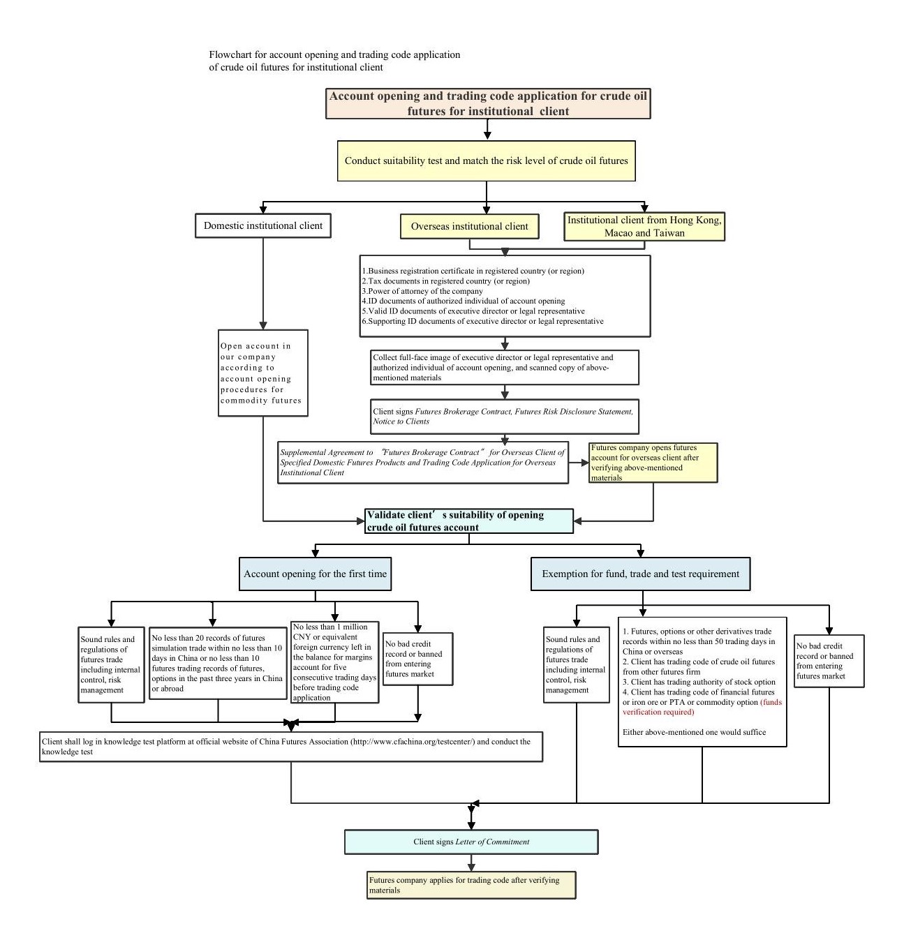
Account Opening
NRA
FAQ
Product specs
Trading Notice
Trading Manual
Commission
Margins & Guideline
Hours
Deposit
Research Team
Research Report
Rules&Regulations
IT Solutions
Software Download
京ICP备19052014号-1版权所有:凯时KB88 本网站资讯内容仅供参考,,,,,,使用前请务必核实,,,,,,危害自尊!
京公网安备 11010502033121号
Do you want to download the account opening file?????